学校首页
|
中文版
|
English
学校首页
学院首页
学院概况
党群之声
组织机构
党建动态
学习教育
党员发展
党建制度
党建双创
质量工程
课程改革
教学资源库
立体化教材
精品在线开放课程
专业建设
专业介绍
建设成果
教学科研
教育教学成果
技能大赛
校企合作
订单班
冠名班
招生就业
单独招生
普通招生
招聘信息
毕业生风采
深入学习贯彻习近平新时代中国特色社会主义思想
2024 年世界职业院校技能大赛交通运输赛道汽车营销组争夺赛在我校开赛
汽车学院荣获全省教育系统先进集体荣誉称号
学院首页
>
党群之声
党群之声
组织机构
党建动态
学习教育
党员发展
党建制度
党建双创
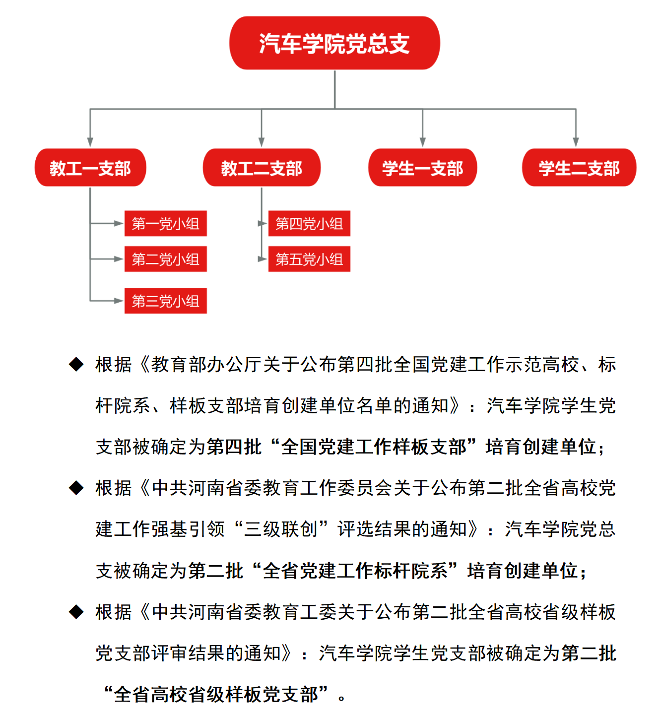
汽车学院总支委员会机构设置
版权所有:河南交通职业技术学院 | 豫ICP备05010102